重要訊息
2024-11-03
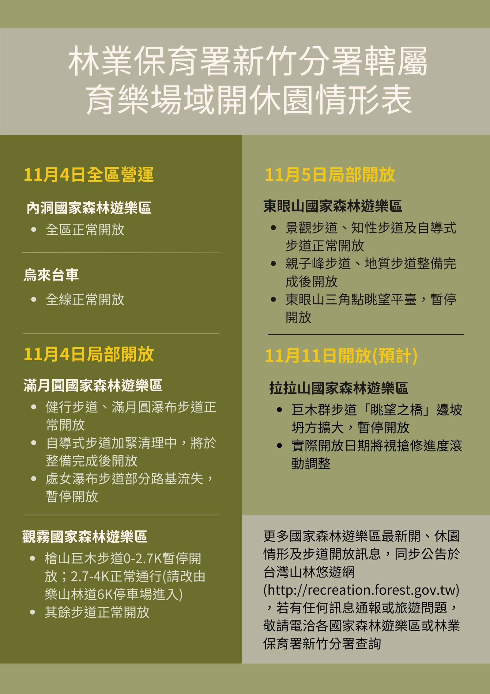
內洞、滿月圓、觀霧國家森林遊樂區及烏來台車於11月4日起開園及復駛,東眼山及拉拉山國家森林遊樂區分別延長至11月5日及11月11日恢復營運
發布日期
2024-11-03
發布單位
新竹分署
新聞聯絡人
陳鳳珠
電話
03-5224163
康芮颱風雖已遠離,林業保育署新竹分署轄屬森林育樂場域所處山區受強風與降雨影響,各園區步道待清理倒木數量眾多,部分園區亦有邊坡坍方與路基流失等情形,經積極派員進行園區各項設施修復、環境整備後,內洞、滿月圓、觀霧國家森林遊樂區及烏來台車,將於11月4日(一)起恢復營運,惟部分園區仍有步道局部封閉情形;東眼山國家森林遊樂區因受聯外桃119道路搶通進度影響,為維護遊客行車安全,將配合延長至11月5日開放;拉拉山國家森林遊樂區因巨木群步道「瞭望之橋」邊坡坍方擴大,尚無法進行搶通,開放時間暫訂為11月11日,實際開放日期將視搶修進度調整。
各自然步道考量聯外道路及步道仍有落石及坍方風險,後續將俟巡查無虞後,再於台灣山林悠遊網發布開放動態;九九山莊則持續配合雪霸國家公園生態保護區管制,暫停服務;另火炎山生態教育館已於11月3日正常開館,11月4及5日則例行性休館。
林業及自然保育署新竹分署呼籲,颱風雖已遠離,西半部山區仍可能有局部豪大雨,上述園區亦持續進行園區環境整備,近期前往山區旅遊仍應注意自身安全,並留意當地氣象及園區開、休園資訊。
更多國家森林遊樂區最新開、休園情形及步道開放訊息,同步公告於台灣山林悠遊網(http://recreation.forest.gov.tw),若有任何訊息通報或旅遊問題,敬請電洽各國家森林遊樂區或林業保育署新竹分署查詢。
附件: 林業保育署新竹分署轄屬各育樂場域開休園情形一覽表
聯絡電話:
內洞:02-26617358
滿月圓:02-26720004
東眼山:03-3821505
拉拉山:03-3912142
觀霧:037-272917
烏來台車:02-26617712
九九山莊::03-5224163分機241或245
林業保育署新竹分署:03-5224163
各自然步道考量聯外道路及步道仍有落石及坍方風險,後續將俟巡查無虞後,再於台灣山林悠遊網發布開放動態;九九山莊則持續配合雪霸國家公園生態保護區管制,暫停服務;另火炎山生態教育館已於11月3日正常開館,11月4及5日則例行性休館。
林業及自然保育署新竹分署呼籲,颱風雖已遠離,西半部山區仍可能有局部豪大雨,上述園區亦持續進行園區環境整備,近期前往山區旅遊仍應注意自身安全,並留意當地氣象及園區開、休園資訊。
更多國家森林遊樂區最新開、休園情形及步道開放訊息,同步公告於台灣山林悠遊網(http://recreation.forest.gov.tw),若有任何訊息通報或旅遊問題,敬請電洽各國家森林遊樂區或林業保育署新竹分署查詢。
附件: 林業保育署新竹分署轄屬各育樂場域開休園情形一覽表
聯絡電話:
內洞:02-26617358
滿月圓:02-26720004
東眼山:03-3821505
拉拉山:03-3912142
觀霧:037-272917
烏來台車:02-26617712
九九山莊::03-5224163分機241或245
林業保育署新竹分署:03-5224163
附件林業保育署新竹分署轄屬育樂場域開休園情形表 - 新竹分署 提供
滿月圓國家森林遊樂區處女瀑布步道路部分基流失暫停開放(新竹分署) - 新竹分署 提供
滿月圓國家森林遊樂區自導式步道倒木眾多通行受阻,移除中 - 新竹分署 提供
東眼山國家森林遊樂區內東眼山三角點平台損壞情形 - 新竹分署 提供
烏來台車軌道沿線倒木眾多移除情形 - 新竹分署 提供
發布日期
2024-11-03
發布單位
新竹分署
新聞聯絡人
陳鳳珠
電話
03-5224163
相關訊息
2026-04-01
新竹分署
重要訊息
森林裡的夏日學習!東眼山暑期營隊熱烈招生中!
2026-03-25
新竹分署
重要訊息
東眼山「火焰蟲傳說」共創夜間生態的驚奇故事
2026-03-16
新竹分署
重要訊息
來東眼山體驗,到訪泰雅部落從吃到用的「食在好竹藝」!